找回密碼
 註冊
搜索
查看: 1443|回復: 0

【2016下半年期貨選擇權行事曆-期貨交易所公告】【股票期...

[複製鏈接]
發表於 16-9-13 11:36 | 顯示全部樓層 |閱讀模式
【2016下半年期貨與選擇權行事曆-期貨交易所公告】

2016/9月份/10月份/11月份/12月份 ----
公債期貨契約之最後交易日|黃金期貨選擇權契約之最後交易日

股價指數期貨選擇權契約之最後交易日|股票期貨選擇權契約之最後交易日

周選擇權 周小台指 期貨契約之最後交易日 ​​​​​​​|​​​​​​​東證期貨最後交易日

小型美元兌人民幣期貨最後交易日|美元兌人民幣期貨最後交易日


form: http://www.taifex.com.tw/chinese/4/Calendar.asp


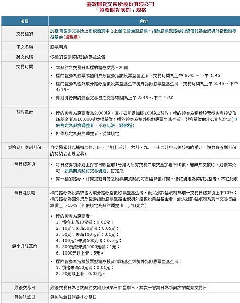
【股票期貨契約 規格】
股票期貨的交易時間 契約單位 最小升降單位

form:[url=http:// http://www.taifex.com.tw/chinese/index.asp]http://www.taifex.com.tw/chinese/index.asp[/url]
您需要登錄後才可以回帖 登錄 | 註冊

本版積分規則

Archiver|手機版|站長信箱|廣告洽詢|COCO研究院

GMT+8, 25-10-24 18:53

Powered by Discuz! X3.5

© 2001-2025 Discuz! Team.

快速回復 返回頂部 返回列表